
在关于持久性有机污染物的斯德哥尔摩公约第12次缔约国会议(2025年4月-5月)上,决定将氯吡硫磷、中链氯化石蜡(MCCP)以及长链全氟羧酸类化合物(下称长链PFCA)及其盐类与相关物质列为废弃化学物质。
受此影响,2025年6月,日本环境部举行化学物质讨论会,拟将氯吡硫磷、中链氯化石蜡(MCCP)以及长链PFCA及其盐类与相关物质指定为第一类特定化学物质。
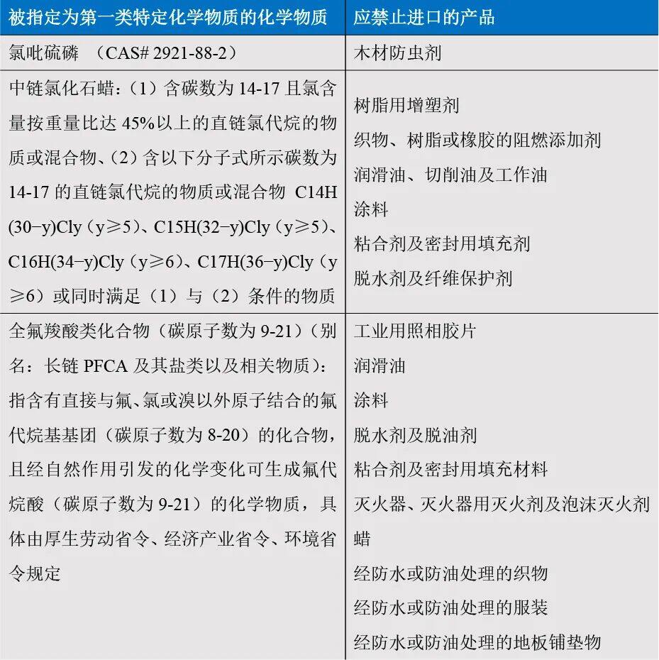
此外,在2025年9月召开的化学物质审议会中,官方认为针对上述物质无需设置例外用途,应禁止该化学物质的制造、进口及使用(试验研究用途除外)。同时,就禁止进口含该化学物质的产品(见附表),以及必须符合技术标准的含有该化学物质产品的指定事项达成结论。
2026年2月,日本经济产业省发布日程安排。
日程安排
◎ 2026年1月以后
对《化学物质审查与生产管理法施行令》部分条款的修订草案进行公众意见征询;
◎ 2026年春季
公布修订后的政令,在三部门联合会议中审议指定长链PFCA相关物质的事宜;
◎ 2026年夏季
公布关于指定长链PFCA相关物质的省令;
◎ 2026年秋季
修订政令、施行关于指定长链PFCA相关物质的省令。
附表

合律曼建议
结合以上新规,以及日本《化学物质审查与生产管理法》的管控要求,针对国内出口日本的相关企业提出以下合规应对建议,助力企业规避贸易风险、保障市场准入:
01 全面开展产品成分排查,明确合规红线
针对出口产品属于日本明令禁止的木材防虫剂、树脂增塑剂、阻燃添加剂、防水防油织物 / 服装、灭火器等品类的企业,立即开展全产品线成分筛查,重点检测是否含有氯吡硫磷(CAS#2921-88-2)、碳数 14-17 的中链氯化石蜡、碳原子数 9-21 的长链 PFCA 及其盐类与相关物质,严格匹配日本规定的分子式、氯含量等指标要求。
02 动态跟进日本法规更新,建立合规预警机制
关注法规修订时间节点:密切跟踪日本 2026 年春季至秋季的政令、省令修订进度,包括长链 PFCA 相关物质的指定、管控标准的细化等,及时调整企业合规策略,确保产品始终符合最新要求。
组建内部合规团队:配备专业的化工品合规人员,或委托外部合规咨询机构,定期开展日本化学物质管控法规的内部培训,提升生产、采购、销售、物流等部门的合规意识,建立 “法规解读 - 产品整改 - 全流程落实” 的闭环管理。
※ 版权声明:本文由合律曼整理,转载请注明出处!合律曼数据尊重知识产权,如内容涉及版权问题,烦请联系我们及时处理。合律曼数据随时为您更新化工新材料合规&数据跨境相关资讯,如有工业化学品REACH | 数据生产AI模型 | 数据标准与跨境交易 | 计算毒理QSAR | 全球SDS报告等相关问题欢迎咨询联系0571-86060701或点击下方图片在线咨询!
地址:浙江省杭州市拱墅区储鑫路21号网谷创新中心8幢903室
邮箱:info@compliancemen.com
QQ:3671987934
微信咨询
微信公众号
2012-2025 杭州合律曼数据服务有限公司版权所有 All Right Reserved 浙ICP备2025192110号-1 DESIGN BY WEETOP