2024年1月5日,国家药品监督管理局发布了决定适用《M7(R2):评估和控制药物中DNA反应性(致突变)杂质以限制潜在致癌风险》国际人用药品注册技术协调会指导原则(以下简称M7(R2)指导原则)的公告。
M7(R2)指导原则关注焦点为较低水平即可直接造成DNA损伤,进而导致DNA突变,因此可能引发癌症的DNA反应性物质。可基于综述已有文献和/或计算机毒理学评估物质的细菌回复突变性进行评估。
本文将从计算机毒理学方法(即(定量)构-效关系((Q)SAR))应用角度介绍下M7(R2)指导原则适用过程中的相关注意事项。
01常见的毒性数据库
通常我们可以通过数据库和文献检索获得杂质致癌性和致突变性数据,常见的毒性数据库见表1。

表1 常见毒性数据库
然而在很多情况下杂质为新出现的物质,物质的基本信息未知,数据库或文献中也很难查到相关毒理数据,此时便需要使用QSAR方法对杂质毒性进行预测分析。
02两种互补的QSAR预测方法
M7(R2)指导原则指出,采用QSAR方法学进行毒性评估以预测细菌致突变试验的结果。预测时应采用两种互补的QSAR预测方法。一种方法应基于专家知识规则,另一种方法应基于统计学。
QSAR模型采用的这些预测方法应遵循经济合作与发展组织(OECD)制订的一般的验证原则。
专家知识规则方法:
使用既定的规则,将物质结构与已知毒性联系起来。基于专家知识规则方法中所使用的预测,大都是来源于公开发表的文献、监管机构或某些特定的来源,然后再人为将这些规则导入到软件中。
基于这些规则,使用警示结构识别的方式,来确定物质结构中潜在的有毒性的结构片段。一些软件还能通过警示结构的机理信息给出毒性出现的可能性。
统计学方法:
使用数学模型来确定物质结构固有的特性,并通过与其他物质结构的比较,对毒性效应的可能性进行概率预测。这些模型通常是依托大数据集来构建的,当人们输入某一物质结构时,软件会自动与数据集进行比较,并给出毒性发生的可能性的概率值。对于统计学方法,不同的模型中用于预测毒性终点的方法是不相同的。
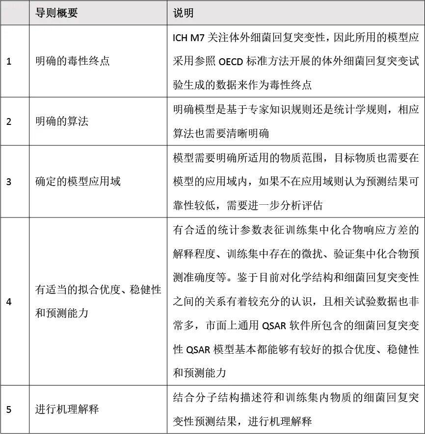
无论是专家规则方法还是统计学方法,使用的QSAR模型都需要符合OECD制订的关于QSAR模型构建和使用的验证指导原则:
▷ 明确的毒性终点;
▷ 明确的算法;
▷ 确定的模型应用域;
▷ 有适当的拟合优度、稳健性和预测能力;
▷ 进行机理解释。
针对M7(R2)指导原则要求,QSAR模型预测需要考虑以下内容:

为了方便其他人员或监管机构对模型进行验证和使用,模型开发者通常会按照统一的模板制作QSAR模型报告格式(QMRF),用于总结和报告QSAR模型的关键信息,包括OECD制订的QSAR模型验证原则要求相关的模型毒性终点、算法、应用域、有效性等信息。
欧盟联合研究中心(JRC)欧盟动物试验替代测试参考实验室(EURL ECVAM)将他们收集到的QMRF文件制作成了QSAR模型数据库,包括理化、毒理、生态毒理、环境行为等毒性终点的154个模型,这些模型均可认为是经过验证可用于法规监管等目的使用的有效模型。
03常见QSAR软件
目前可用于预测细菌回复突变性的模型有很多,申请人如果使用文献中或自己开发的模型进行预测,则需要向监管机构提交QMRF报告等相关资料以进行模型验证。当然,大多数情况下申请人会选择市面上已开发的QSAR软件直接进行预测,常见QSAR软件见表2。

表2 常见QSAR软件
这些软件无论是申请人使用还是监管机构评审都非常友好。用户只需输入物质结构,便可获得相关毒性终点的预测结果、目标物质是否在应用域或预测结果是否可靠等信息。很多软件中QSAR模型的QMRF文件也可以从软件说明文件或JRC QMRF数据库中查询到。
一些软件也会根据法规监管需求设立专门的预测模块和报告模板等,如Leadscope便为用户提供了ICH M7的预测选项,包含了专家知识规则和统计学规则两种模型,所生成的报告也包括基于预测结果所判定的杂质分类。

虽然现在QSAR软件种类很多,操作页面也越来越友好,但并非每一个软件模型都能适用所有物质,大家在使用过程中也需要注意选择正确合适的预测软件。
很多人会简单的认为“商业软件”比“免费软件”更好,从科学的角度来讲,无论是商业软件还是免费软件,模型都是按照OECD导则标准验证有效的。实际预测时也不能通过“价钱”来判断哪个更好,而是需要结合具体的目标物质和预测结果综合分析。比如模型毒性终点是否是细菌回复突变性、预测模型是否涵盖了专家知识规则和统计学规则两种方法、目标物质是否在模型的应用域范围内、预测结果所包含的信息是否能满足监管和风险评估的要求等。
有些时候不同的软件会得出不一致甚至相反的结果,此时我们便需要考虑更多的QSAR软件、毒性作用模式、训练集以及相似物等信息综合来分析。
需要注意的是,软件生成的预测结果截图或者软件报告是不能直接用于药品注册的,需要提交更详细的QSAR报告以便监管机构评审,包括:
◆ 物质信息(名称、物质结构);
◆ 软件信息(名称、版本、数据库);
◆ 毒性终点;
◆ 试验数据;
◆ QSAR预测结果;
◆ 应用域信息;
◆ ICH M7分类;
◆ 相关的专家说明和支持文件等。
M7(R2)指导原则下的QSAR预测毒性终点明确,方法要求也较为清晰,但由于在实际预测中两种方法可能会出现结果不一致的情况,往往需要结合更多的信息和专家知识对最终结果进行分析。
此外,对于QSAR报告也不能直接提交软件生成的结果,需要将相关信息整理归纳,更加详细清晰地展示出来,以供监管机构评估。
合律曼服务
✍️化学品注册QSAR预测
✍️医药ICH M7 QSAR分析
✍️农药登记QSAR服务
✍️QSAR建模服务
✍️QSAR软件服务
※ 合律曼小助手已上线,欢迎添加VX:compliancemen,实时在线咨询,掌握最新合规资讯
※ 版权声明:本文由合律曼数据翻译整理,转载请注明出处!合律曼数据尊重知识产权,如内容涉及版权问题,烦请联系我们及时处理。合律曼数据随时为您更新化工新材料合规&数据跨境相关资讯,如有工业化学品REACH | 数据生产AI模型 | 数据标准与跨境交易 | 计算毒理QSAR | 全球SDS报告等相关问题欢迎咨询联系0571-86060701或点击下方图片在线咨询!
下一页:无
地址:浙江省杭州市拱墅区储鑫路21号网谷创新中心8幢903室
邮箱:info@compliancemen.com
QQ:3671987934
微信咨询
微信公众号
2012-2025 杭州合律曼数据服务有限公司版权所有 All Right Reserved 浙ICP备2025192110号-1 DESIGN BY WEETOP