为规范新化学物质环境管理,科学评估与管控其环境风险,保护生态环境和公众健康,生态环境部自2021年1月1日起施行《新化学物质环境管理登记办法》(简称"12号令")。简易登记适用于年生产量或进口量较低、环境风险可控的新化学物质,可简化申报材料,优化审批流程,降低企业合规成本。
在简易登记过程中,申请人需填报登记类型、申请人信息、登记基本情况、物质信息和暴露情况等申请表要求的内容,并可根据实际情况选择联合登记或系列登记等特殊形式,从而便捷完成新化学物质的环境管理登记。

那么该如何完成新化学物质简易登记呢?请看以下要求。
1、申请量要求
企业在进行新化学物质合规登记时,首先需确认所适用的登记类型。若拟采用简易登记,应确保其年生产量或年进口量满足1吨(含)至10吨(不含)的范围要求。
2、申请材料要求
简易登记所需的材料如下所示:
(1)新化学物质简易登记申请表;
(2)简易登记申请表附件:
①法人证书或营业执照(政务服务平台实现信息共享后可不提供),代理合同或协议(有代理人的),授权书;
②测试报告或者资料,按在申请表中出现的顺序排列;
③申请物质的持久性、生物累积性和毒性的判定结论及依据;
④信息保护的必要性说明材料(申请化学物质标识信息保护的);
⑤落实或者传递环境风险控制措施的承诺书;
⑥测试机构条件资料;
⑦申请人已经掌握的申请物质环境与健康危害特性和环境风险的其他信息。
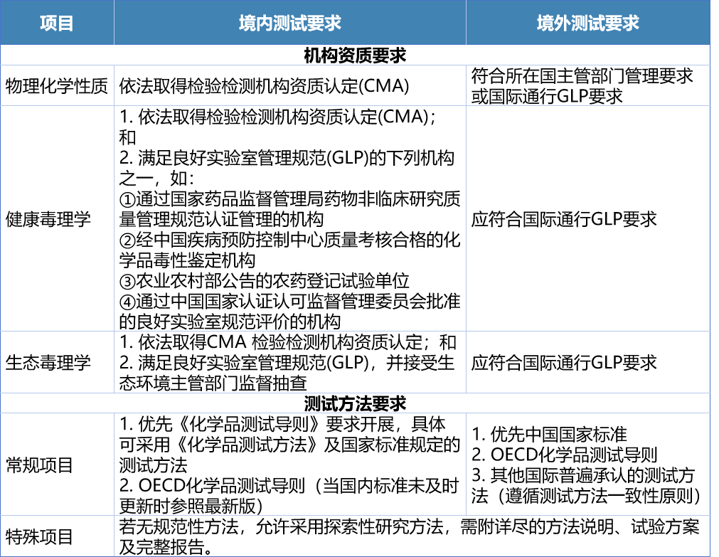
3、测试机构资质及测试方法要求

4、登记数据要求
办理简易登记的新化学物质,应提交的最低要求数据包括物理化学性质、持久性、生物累积性和水生环境急性毒性基本数据,同时具有持久性和生物累积性的新化学物质还应进一步提交水生环境慢性毒性特殊要求数据。
(1)物理化学性质最低要求数据

(2)生态毒理学最低要求数据

5、登记流程
当简易登记的卷宗提交后,依次进入审查、受理、技术评审、公示、登记决定、公开等阶段,其中简易登记技术评审约30日。

★ 注意:若在简易登记办理过程中存在以下情形之一的,可提出技术评审不予通过的建议:
(1)登记申请过程中存在隐瞒或者弄虚作假等情况的;
(2)未在6个月内补充提交相关补充材料的;
(3)补充材料后新化学物质名称或者标识、测试报告或者资料等申请材料仍存在严重错误、重大缺陷或遗漏等严重质量问题的;
(4)申请物质同时具有持久性、生物累积性和毒性的;
(5)存在累积环境风险的。
对于经补充材料后,技术评审发现信息保护的必要性说明仍不充分的,可提出对相关信息不予保护的建议。
6、登记成功案例
合律曼技术团队凭借丰富的新化学物质登记实操经验,专注为企业解决各类登记难题,助力企业高效实现合规经营。
案例一:某辽宁化工企业,针对两种年用量1-10吨新化学物质,依法办理生产类、进口类新化学物质简易登记。合律曼技术团队协助完成物质信息梳理、合规测试、材料编制及环境风险防控等工作,助力企业顺利通过审核并取证,保障其生产经营合法合规。
案例二:某江苏化工企业,为推进添加剂原料类新化学物质合规落地,为年登记量约9吨的新化学物质申请简易登记。合律曼技术团队依托权威数据库支撑及多维度文字论证,充分佐证物质低环境风险属性,全程无需新增任何检测费用,高效协助企业完成审查流程并成功获发登记证。
合律曼建议
对于需要办理新化学物质简易登记的企业,建议您及时依据《新化学物质环境管理登记办法》(12号令)相关规定,向生态环境部提交登记申请,以尽早获取登记证,确保符合法规要求。
若在登记过程中需要专业支持,合律曼技术团队可为您提供全流程合规指导与服务。欢迎随时与我们联系,获取进一步协助。
合律曼服务
✍ 新化学物质查新服务
✍ 新化学物质登记服务
✍ PBT物质分析判定服务
✍ 新用途环境管理登记服务
✍ 现有化学物质名录增补服务
✍ 环境风险评估报告制作服务
✍ 数据缺口分析/实验监理服务
✍ 新化学物质登记法规培训服务
✍ 社会经济效益分析报告制作服务
✍ QSAR/Readacross/专家声明服务
※ 合律曼小助手已上线,欢迎添加VX:compliancemen,实时在线咨询,掌握最新合规资讯
※ 版权声明:本文由合律曼数据整理,转载请注明出处!合律曼数据尊重知识产权,如内容涉及版权问题,烦请联系我们及时处理。合律曼数据随时为您更新化工新材料合规&数据跨境相关资讯,如有工业化学品REACH | 数据生产AI模型 | 数据标准与跨境交易 | 计算毒理QSAR | 全球SDS报告等相关问题欢迎咨询联系0571-86060701或点击下方图片在线咨询!
地址:浙江省杭州市拱墅区储鑫路21号网谷创新中心8幢903室
邮箱:info@compliancemen.com
QQ:3671987934
微信咨询
微信公众号
2012-2025 杭州合律曼数据服务有限公司版权所有 All Right Reserved 浙ICP备2025192110号-1 DESIGN BY WEETOP